Drone-Mercury Quadcopter Building from Scratch (Part 2) - Hardware and PCB
2. Hardware and PCB
Let’s delve into the hardware part, which is crucial for the project. Often, the challenge lies in the lack of comprehensive documentation, making it difficult to grasp the overall design concept. Therefore, starting from the ground up to build a complete project is essential for gaining a conceptual understanding and enhancing the overall grasp of the subject.
Before starting this project, I always found the hardware part challenging, and my current perspective still holds true. Hardware difficulties are more tangible, with many debugging aspects involving physical considerations, which significantly differ from software. Hardware, in my view, relies heavily on experience. Unlike programming errors that provide feedback for debugging, hardware issues may stem from various physical factors, such as soldering or short-circuiting. However, with ample experience, one can develop a systematic debugging approach to identify and resolve issues effectively. While self-exploration is valuable, having guidance from mentors can significantly streamline the process, albeit with its own set of pros and cons.
As mentioned in the previous part “Drone-Mercury Quadcopter Building from Scratch (Part 1),” this project is based on the STM32C8T6. Due to limited hardware experience, the hardware schematics mainly reference the following materials:
- “DIY Quadcopter”
- Wildfire Tyrant Development Board v2 Schematics
PCB design tutorials are widely available online, facilitating quick entry into the field. The overall hardware design was completed using Altium Designer 21, with attention to version compatibility for viewing design drawings.
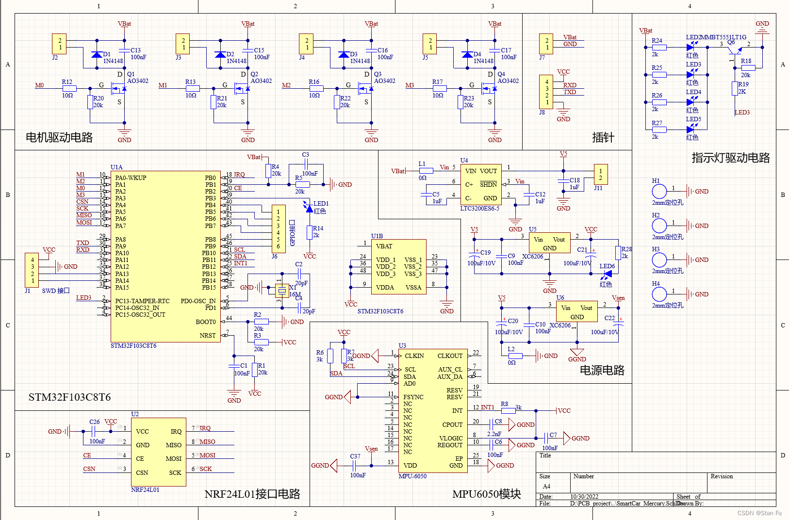
2.1 Schematics
The schematic overview is depicted below, featuring the STM32C8T6 as the main control chip with a 16MHz external crystal oscillator. The schematic is divided into several sections:
- STM32 main control circuit,
- Motor drive circuit,
- NRF24L01 interface circuit,
- MPU6050 module circuit,
- Power supply module circuit,
- Indicator light drive circuit,
- Battery, UART pins.

2.1.1 STM32 Main Control Circuit

The STM32C8T6 main control circuit includes modules to drive the STM32C8T6, including power supply and a 16MHz external crystal oscillator. The circuit also incorporates an LED indicator module connected to GPIOB 3 for displaying various states. Additionally, a power voltage detection module composed of
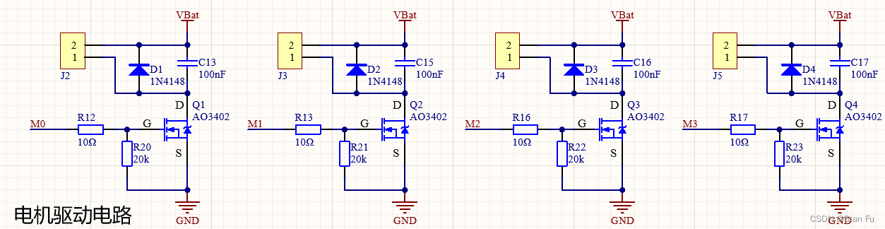
2.1.2 Motor Drive Circuit

The motor drive circuit consists of four identical modules. The AO3402 MOSFET, packaged in SOT23, is used for motor drive control. PWM signals generated by timers control the opening and closing of the MOSFET AO3402, thereby controlling the motor output. Diodes 
2.1.3 NRF24L01 Interface Circuit

The NRF24L01 module interfaces via an 8-pin header, with attention to orientation during PCB layout.
The module communicates with the STM32C8T6 via SPI, operating in the 2.4 GHz frequency band with communication speeds ranging from 250 kbps to 2 Mbps.
2.1.4 MPU6050 Module Circuit

The MPU6050 circuit primarily consists of power supply pins. The MPU6050 communicates with the STM32C8T6 via I2C. To minimize electromagnetic interference and ensure signal integrity, the I2C communication lines should be kept short, with equal lengths for SCL and SDA.
2.1.5 Power Supply Module Circuit

The power supply module is divided into two parts: boost and voltage stabilization circuits. The LTC3200 is used for voltage boosting, raising the battery voltage from 3.7V to 5V. The XC6206 LDO regulator provides stable voltage output.
2.1.6 Indicator Light Drive Circuit

Four LEDs, representing different directions, are driven for status indication. All LEDs are controlled via pin LED3.
2.1.7 Battery, UART Pins

Battery connection is facilitated through reserved solder pads for easy connection with matching connectors. UART pins are also available for communication.
2.2 PCB
Once the schematics are confirmed, PCB fabrication can commence. Altium Designer 21 was used for PCB design, with abundant tutorials available online for guidance. The current version of the PCB features a 4-layer design, with components placed on the top layer, power layers as 2 and 3, and the bottom layer as the signal layer.
2D View of PCB
3D View of PCB
2.2.1 Bill of Materials (BOM)
The Bill of Materials includes all the components used. Pay attention to component packages while ordering to ensure compatibility.
2.2.2 PCB Considerations
During PCB layout, several considerations are essential:
- Battery voltage detection using resistors
and . - SWD connection for downloading using a four-wire method.
- BOOT0 set to low level input, with
resistor soldered and not soldered. - Double-check wiring connections for each module in the schematic to avoid naming errors.
2.2.3 Soldering
After verifying the design, send the project files to the PCB manufacturer. JLC was used in this case. After receiving the boards, solder all components onto the PCB. Ensure thorough soldering, checking for any soldering defects with a multimeter.


2.3 Conclusion
This concludes the hardware part of the project. As this section was completed approximately a year ago, some details may have been forgotten. Future adjustments will be made based on issues encountered in subsequent projects. Next, we’ll proceed with testing various modules. Each module will undergo testing with two programs: one based on the basic library for continuity with previous content, and another based on the HAL library for improved portability and compatibility. Additionally, the content based on the HAL library is currently limited, providing scope for further exploration and learning.
- Title: Drone-Mercury Quadcopter Building from Scratch (Part 2) - Hardware and PCB
- Author: xiangyu fu
- Created at : 2022-10-27 23:36:47
- Updated at : 2025-12-10 16:10:05
- Link: https://redefine.ohevan.com/2022/10/27/Drone/drone-02/
- License: This work is licensed under CC BY-NC-SA 4.0.